Welke HubSpot licentie heb je nodig als multi-label bedrijf?
Twee merken. Drie merken. Een holding met labels die elk hun eigen doelgroep en uitstraling hebben. Op een gegeven moment stelt elke groeiende organisatie dezelfde vraag: hoe richten we HubSpot in voor al die merken?
Het antwoord bepaalt meer dan je denkt. De keuze voor één gedeelde portal of meerdere losse omgevingen raakt je kosten, je datasturing, de samenwerking tussen teams én je schaalbaarheid op de lange termijn.
HubSpot biedt verschillende setups voor multi-brand organisaties. In deze blog doorlopen we de belangrijkste vragen. Zo maak je de beste keuze voor jouw business.
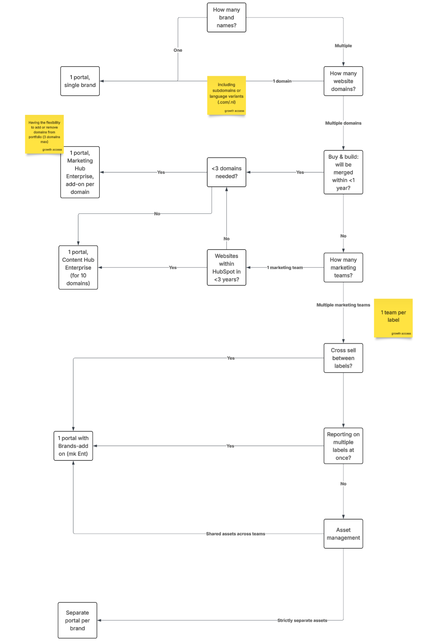
Welke licenties zijn er allemaal?
Als je het aan HubSpot vraagt zijn er twee opties: meerdere portals of meerdere Brands binnen dezelfde portal. Hier zit helaas een flink prijskaartje aan. In onze ogen zijn deze opties er:
1. Eén portal, één Brand De standaard setup. Één merk, één portal, geen extra licenties nodig. Simpel en overzichtelijk. Groei je later naar meerdere merken, dan schakel je door naar een van de onderstaande opties.
2. Eén portal + domain add-on: (Marketing Hub Enterprise) Heb je meerdere domeinen maar nog geen volwaardige multi-brand structuur nodig? Dan is de domain add-on de meest flexibele keuze. Je betaalt per domein en voegt domeinen eenvoudig toe of verwijdert ze. Je kunt maximaal 3 domeinen toevoegen op deze manier. Ideaal voor organisaties met een actieve buy & build strategie, waarbij nieuwe acquisities tijdelijk als los domein draaien voordat ze volledig integreren.
3. Eén portal + Content Hub Enterprise: Deze licentie geeft je tot tien domeinen binnen één portal. De logische keuze als je meerdere websites binnen drie jaar naar HubSpot brengt en één marketingteam hebt die verschillende labels beheert.
4. Eén portal + Brands add-on: (Marketing Hub Enterprise) De Brands add-on voeg je toe bovenop Marketing Hub Enterprise (en is ook alleen mogelijk in die combinatie). Deze setup werkt het best als je met meerdere marketing teams werkt en labels actief aan elkaar cross-sellen, teams gecombineerde rapportages nodig hebben én assets gedeeltelijk deelt. Je werkt vanuit één CRM, ziet de volledige klanthistorie én segmenteert per merk. Krachtig — mits je de portal goed inricht.
5. Separate portals per brand: Volledige isolatie. Elk merk krijgt een eigen portal, eigen CRM, eigen integraties en eigen gebruikersbeheer. Dit is de duurste en meest arbeidsintensieve optie. Maar soms is het de enige logische keuze — bijvoorbeeld bij merken met volledig gescheiden klantenbestanden, eigen compliance-eisen of dedicated teams die nooit elkaars data mogen zien.
Zoals je ziet gaan de opties met name over marketing. Voor sales-heavy HubSpot gebruikt is het makkelijker om bepaalde zaken te scheiden. Mapjes zijn vaak al voldoende en je kan instellen dat teams alleen hun eigen contacten mogen inzien. Daarnaast bouw je gemakkelijk meerdere pipelines met Sales Hub Pro. Ook zijn Sales Seats tegenwoordig per stuk te koop (€75 of €150), maar betaal je voor een Marketing Hub Pro al gauw maandelijks €800.
Belangrijke vragen die jouw licentie bepalen
Wat voor licentie je nodig hebt, bepalen we aan de hand van deze aspecten:
- Aantal merken en domeinen
- Bedrijfsstrategie
- Aantal marketing teams (3+ personen per team)
- Cross sells tussen merken
- Rapportagemogelijkheden
- Asset management
Daarnaast spelen integraties met andere tools nog een rol. Dat zal sterk afhangen van het type app of platform dat je koppelt. Een voorbeeld: als je meerdere Leadinfo apps hebt, kun je er helaas maar een per portal koppelen. Zelfs als je met meerdere Brands werkt.
Echter kun je ook gebruikmaken van make.com of Zapier om integraties in te regelen. Er zijn vaak meer mogelijkheden dan je denkt! Later in deze blog lees je meer over integraties.
Aantal merken en domeinen
Heb je slechts éen merk en een domein? Dan ga je voor een portal. Hierbij hoef je geen Marketing Hub Enterprise te hebben. Ook subdomeinen of taalvarianten kunnen dan in dezelfde portal bestaan.
GDPR
Werk je met een team in Europa en een team in de Verenigde Staten? Dan moet je wel rekening houden met privacyregels. In HubSpot kun je strengere GDPR regels instellen, maar deze gelden dan voor het gehele account.
Wil je maximale controle over de e-mail subscriptions voor Europa, dan is het raadzaam om voor Marketing Hub Enterprise te gaan en visibility rules in te stellen voor subscriptions. Je kunt dan een soepeler beleid hanteren voor de VS en strenger voor de EU.
Wanneer budget een grote rol speelt, kun je ook voor Marketing Hub Pro gaan. Bouw dan zelf een preference center met landingpages, formulieren en workflows.
Je kunt altijd meerdere cookiebanners aanmaken in je account en deze per domein, subdirectory of geografische ligging aanpassen.
Bedrijfsstrategie
Groeit je portfolio via acquisities? Dan is de vraag niet alleen hoe je er nu voor staat, maar ook waar je over twee jaar staat. Tijdelijk heb je meerdere domeinen in beheer, die na verloop van tijd integreren met het hoofddomein.
In dit geval kun je met de domain add-on in Marketing Hub Enterprise extra domeinen afnemen en later weer aanpassen.
Zo zorg je er ook voor dat je een centraal klantenbestand hebt dat meegroeit met je bedrijf.
Marketing Hub Enterprise is niet per se noodzakelijk. Wanneer je de websites en rapportage op de website extern beheert (middels LookerStudio), dan hoef je daar niet per se op te rapporteren in HubSpot. Je kunt namelijk wel meerdere e-maildomeinen koppelen in HubSpot.
Wil je meerdere domeinen koppelen voor diverse landingpages, dan is het raadzaam om voor Content Hub Enterprise te kiezen. Wanneer je meer dan drie domeinen in beheert hebt én de rapportage allemaal in HubSpot wilt hebben dan kom je met de Content Hub goed uit: hiermee heb je 10 domeinen ter beschikking!
Aantal marketing teams
Werkt één marketingteam voor alle labels, of heeft elk label een eigen team? Dit is een van de meest bepalende vragen. Eén team dat schakelt tussen merken profiteert enorm van een gedeelde portal — minder dubbel werk, gedeelde templates en één plek voor alle data.
Meerdere dedicated teams per label vragen om duidelijkere scheiding, zowel in rechten als in assets. Als jouw teams een grote hoeveelheid content produceren, dan is het handig als je van de Brands add-on gebruikmaakt. Hiervoor heb je Marketing Hub Enterprise nodig.
Wat is een grote hoeveelheid content? Dan hebben we het bijvoorbeeld over:
- Meerdere blogartikelen per week
- Meerdere e-mails per week
- Meerdere landingpages per week
- Meerdere workflows per week
- Meerdere formulieren per week
- Maandelijkse productie van pop-ups op de site
In Marketing Hub Pro kom je ook al heel ver, maar dan moet je een HELE strikte mappenstructuur hanteren. Teams kunnen alles van elkaar inzien en aanpassen. Dit is niet zo problematisch wanneer dezelfde mensen op meerdere labels werken.
Werken verschillende teams in dezelfde omgeving, dan wordt het gauw rommelig. Ze weten niet goed van elkaar waar het andere team aan werkt en wat ze doen. Onderschat dit punt niet!
Onthoud:
- Meerdere marketing teams vraagt (in veel gevallen) om meerdere Brands
- Eén marketing team over meerdere labels werken vaak lekker in Marketing Hub Pro
Cross sells tussen merken
Benader je klanten actief vanuit meerdere labels? Dan wil je hun volledige geschiedenis zien — welke producten ze kochten, via welk merk ze binnenkwamen en wat hun communicatievoorkeuren zijn. Dat werkt alleen goed vanuit één gedeeld CRM.
Separate portals maken cross-sell niet onmogelijk, maar wel aanzienlijk complexer en foutgevoeliger. Hiervoor gebruik je multi-account management.
Zelfs met de Brands add-on kun je van dezelfde pipelines gebruikmaken. In die zin staat de Sales Hub los van de Marketing Hub. Je kunt ook zo instellen dat je HubSpot users contacten van andere teams inzien en zo effectief mogelijk werken.
Komt cross sell vrijwel nooit tussen de labels voor? Dan kun je kiezen voor aparte portals. Je moet dan wel meerdere CRM-systemen bijhouden en voor beiden een implementatie afnemen. Dit betekent dus dubbel specialistenwerk van de agency waar je de implementatie afneemt.
Je kunt ook zo instellen dat teams alleen hun eigen contacten kunnen inzien. Wat hier wel belangrijk is, is dat ieder contact daadwerkelijk een owner heeft en dat teams ingesteld zijn.
Rapportagemogelijkheden
Ook als er geen cross sells plaatsvinden tussen labels, is het soms belangrijk voor het managementteam om over alle labels heen te rapporteren. Dat betekent dus een globaal dashboard op alle omzetstromen.
Dit is alleen belangrijk als de rapportage ook daadwerkelijk in HubSpot moet staan. Er zijn ook oplossingen als PowerBI of Tableau waarin je data kunt samenvoegen uit meerdere bronnen, maar daar zit vaak ook een pittig prijskaartje aan.
In sommige gevallen werken teams dus in dezelfde portal, ookal hebben ze niet veel met elkaar van doen. User rights moeten dan strak ingesteld staan.
Asset management
Formulieren, e-mails, workflows, lijsten, bestanden — in een gedeelde portal leven al deze assets naast elkaar. Dat werkt prima zolang je duidelijke naming conventions hanteert en teams weten wat van wie is. Maar als labels hun assets strikt gescheiden willen houden en geen enkel risico op vermenging accepteren, is een aparte Brand of portal de enige waterdichte oplossing.

Welke HubSpot licentie past bij jouw budget?
Een veelgemaakte redenering: "We kiezen voor Marketing Hub Pro, want dat is goedkoper." Dat klopt op de factuur. Maar wat je niet ziet, betaal je soms in tijd.
In een portal zonder de juiste licentie en add-ons ontbreekt de structuur om merken goed te scheiden. Het gevolg? Vervuilde CRM-data, assets die door elkaar lopen, teams die elkaars contacten onterecht bewerken of verwijderen en marketeers die achter de feiten aanlopen.
Die uren tellen op. En uiteindelijk kost een te lage licentie je misschien meer dan het verschil in maandelijkse kosten.
Wanneer wel voor Marketing Pro gaan?
Again, als je éen marketing team hebt dat op meerdere labels werkt. Binnen het team hebben ze genoeg inzicht om te weten wie waaraan werkt en kunnen ze elkaar makkelijker aanspreken als zaken anders ingericht moeten worden.
Het wordt lastig als je met meerdere marketingteams in soms wel meerdere tijdzones in dezelfde portal werkt. Er moet dan een manager boven staan die de verschillende teams centraal aanstuurt.
Als de verschillende teams een lage contentproductie hebben, dan is Marketing Pro vaak een goede keus. Er gaat maandelijks een nieuwsbrief uit, komt eens per kwartaal een nieuw formulier bij en de workflows worden voornamelijk extern beheerd. Maak je geen zorgen: Marketing Hub Pro is een goede match!
Lees over de verschillen tussen Marketing Hub Pro en Marketing Hub Starter.
Let op: wil je rapporteren op de website prestaties van meerdere websites, dan is Content Hub Enterprise de juiste optie. Dit kost alsnog minder dan Marketing Hub Enterprise met de domain add-on.
Content Hub Enterprise is ook een goed idee als je binnen 2-3 jaar van plan bent om je sites te migreren naar HubSpot websites. Je hebt dan 10 domeinen ter beschikking.
Waar hoef je je minder zorgen om te maken?
HubSpot schuift al snel de Brands add-on naar voren zodra je het woord "multi-brand" laat vallen. Begrijpelijk, want het is een mooi product. Maar in de praktijk lossen veel organisaties de meeste uitdagingen op zonder die add-on met wat handigheidjes in HubSpot. Hier zijn de dingen waar je je minder druk over hoeft te maken dan je misschien denkt.
Brand kits zijn geen vereiste
Brand kits geven je de mogelijkheid om logo's, kleuren en fonts per merk vast te leggen in HubSpot. Handig — maar niet noodzakelijk. Marketeers weten doorgaans zelf welke kleuren en stijlen bij het merk horen waarvoor ze werken.
Zolang je e-mailtemplates en landingspagina's per merk goed inricht, ontstaat er in de praktijk zelden verwarring. De kans dat iemand per ongeluk de verkeerde merkkleur kiest en dat ongemerkt live gaat, is klein.
Preference centers hoeven geen hoofdpijndossier te zijn
Aparte preference centers per merk klinken complex, maar HubSpot biedt hier een eenvoudige oplossing. Bouw per merk een afmeldpagina met een HubSpot form op een HubSpot landingspagina. Voeg die link toe aan de e-mailfooter — en pas die footer aan per e-mailtemplate per label. Elk merk heeft zo zijn eigen afmeldflow, eigen uitstraling en eigen tekst. Geen aparte portal of Brand of visibility rules voor nodig. Gewoon mogelijk met Marketing Hub Pro!
Asset-vermenging valt te managen
In een gedeelde portal leven assets van meerdere merken naast elkaar. Dat klinkt riskant, maar met goede naming conventions en een heldere mappenstructuur houd je het overzichtelijk.
"MerkA | Nieuwsbrief | April 2025" is een stuk duidelijker dan "Nieuwsbrief april." Discipline in naamgeving en folders voorkomt de meeste problemen. Je hebt daar geen add-on voor nodig.
Gebruikersbeheer is flexibeler dan je denkt
Zonder de Brands add-on kun je gebruikers in HubSpot nog steeds beperken in wat ze zien en mogen. Via teams, rollen en objectrechten richt je een gedeelde portal zo in dat medewerkers van merk A alleen werken in hun eigen omgeving en alleen eigen contacten inzien. Het is geen volledige isolatie, maar voor de meeste organisaties in het MKB is dat ook helemaal niet nodig.
Integraties
Integraties benoemen we apart, omdat die per app of platform verschillen. In deze blog sturen we heel erg op 1 portal zonder brands. De keerzijde: dan kun je vaak maar één account koppelen aan je hele portal. Je CRM is leidend, maar je tech-stack bepaalt de grens. Dit is vaak de grootste bottleneck waar je pas na de aankoop achter komt.
Stel dat op iedere website een ander LeadInfo script staat (dus uit meerdere LeadInfo accounts) en je stapt over op HubSpot, dan kun je slechts één LeadInfo account koppelen. Je zult dus je automations moeten centraliseren in één LeadInfo account en die koppelen met HubSpot.
Nu zal het per koppeling verschillen wat de mogelijkheden zijn. Middels Zapier en Make.com kom je ook al een heel eind!
Daarnaast ontwikkelt HubSpot zich als een gek. Dagelijks komen er nieuwe features bij. Wie weet heb je dus helemaal niet die externe app nodig.
Bespreek goed met je Solution Partner wat voor jou de beste optie is, als het om integraties met jouw HubSpot portal aankomt.
De juiste HubSpot-keuze voor jouw multi-label strategie
Er is geen one-size-fits-all oplossing voor multi-label organisaties, maar de keuze valt grofweg uiteen in drie scenario’s:
- De efficiënte groeier (Marketing Hub Pro): Ideaal voor organisaties met één centraal marketingteam. Met een strakke mappenstructuur en slimme workarounds voor preference centers bespaar je aanzienlijk op licentiekosten zonder in te leveren op data-inzicht.
- De complexe corporate (Marketing Hub Enterprise + Brands add-on): Noodzakelijk wanneer meerdere dedicated teams grote hoeveelheden content produceren en je strikte scheiding van assets en rechten nodig hebt, maar wel wilt profiteren van cross-sell kansen en globale rapportages.
- De autonome holding (aparte portals): De beste keuze als labels volledig onafhankelijk opereren, eigen compliance-eisen hebben (bijv. verschillende continenten) en data onder geen enkel beding gedeeld mag worden.
Het advies: Kijk niet alleen naar de kosten van vandaag, maar naar de richting die jouw bedrijf op gaat. De kosten gaan altijd voor de baten uit. Wie weet groei je over een jaar al uit jouw HubSpot jas en moet je het hele festijn opnieuw starten. Een 'goedkope' licentie die leidt tot vervuilde data en inefficiënte teams is op de lange termijn altijd duurder.
Praat met jouw Solutions Partner
Heb je nog vragen over wat de beste licentie is voor jouw bedrijf? Stel al jouw vragen dan aan Martijn Berns!
Van inzicht naar impact
Bespreek jouw uitdaging
Wij zijn benieuwd naar jouw situatie en kijken graag hoe we je kunnen helpen. Vul het formulier in en ons team neemt snel contact met je op.
